Четверг
, 29.01.2026, 23:36
Кнопки авторизации / регистрации
Вспомнить пароль
|
Регистрация
Конкурсы
Карта
Главная
Новости
Новости сайта
Новости Юбилейного
Новости Королёва
Интервью
Персона
Афиши и расписания
Новости МО
Файлы
Городские газеты
Газета Спутник
Городское собрание
Детская газета Привет
Газета Вечерний Королёв
Газета Болшевское Время
Газета Королёвский Вестник
Городское телевидение
Юбилейный ТВ
Королёв ТВ
Музыка о городе
Документы
Справочная
Организации и учреждения
Административные органы
Социальные организации
Здоровье, красота, досуг
Медицина
Спорт
Красота
Туризм
Развлекательные клубы
Кафе, рестораны, ночные клубы
Культура и образование
Образовательные учреждения
Культурные заведения
Памятники и достопримечательности
Религия
Транспорт
Автообслуживание
Общественный транспорт
Авто-агентства и автошколы
Жильё и недвижимость
Агентства недвижимости
Строительные организации
Коммунальные службы
Жилищные организации
Деловая сфера
Право
Бизнес
Магазины, предприятия, услуги
Одежда и текстиль
Продовольствие
Техника. наука, оборудование
Канцтовары, книги, игрушки
Мебель и ремонт
Торговые и бизнес центры
Праздничные услуги, подарки
Группы компаний
Животные
Услуги разные
СМИ, реклама, связь
Газеты и реклама
Типография и издательства
Компьютеры и связь
Хронология и документация
Город Королёв
Дополнительные статьи
КАРТА организаций
РЕЙТИНГ организаций
Галерея
Общая галерея ЮБиКа
Жители
Природа
Объекты
Улицы
События
Животные
Вид с высоток
Граффити
Тематические альбомы
Старый город
Дети ЮБиКа
Ледяные скульптуры
Осенний Королёв
Виды Королёва
Утки на озере
Данилкины дворики
Парк "Лосиный остров"
Украшение улиц города
Вид с ЖК "Вертикаль"
После грозы
Жительницы ЮБиКа
Фотографии Чуда
Река Клязьма в Королёве
Музей РКК Энергия
Фотографы Королёва
Фотоконкурсы
Юбка - Модель - Дети
ВИЗИТКИ фотографов
КАРТА фотографий
Сайты
Информационные сайты
Город Юбилейный
Город Королёв
Город Мытищи
Город Щёлково
Город Пушкино
Город Ивантеевка
Город Монино
Город Фрязино
Досуг, спорт, развлечения
Ночные клубы
Спортивные клубы и секции
Кафе, бары, рестораны, закусочные
Кинотеатры, театры, музеи
Базы отдыха, туристические агентства
Культурные клубы и секции
Учреждения и организации
Учреждения города
Городские организации
Больницы и поликлиники
Общественные организации
СМИ
Учебные заведения
Детские заведения
Школы, гимназии, лицеи
Вузы, колледжи, курсы
Предприятия и фирмы
Производство
Строительство и ремонт
Торговля
Услуги
Магазины
Салоны, парикмахерские, солярии
Провайдеры интернет,ТВ, телефон
Недвижимость
Банки и финансовые услуги
Юридические услуги
Ремонт и строительство
Транспортные услуги
Охрана и безопасность
Другие услуги
Другие сайты ...
Группы соцсети ВКонтакте
Сайты жителей Юбилейного
Сайты жителей Королёва
Неактивные сайты
Разное
Объявления
Работа
Предлагаю работу
Ищу работу
Товары б/у ("барахолка")
Продам
Куплю
Отдам бесплатно
Приму бесплатно
Меняю
Автомобили
Продам
Куплю
Недвижимость
Сдам
Сниму
Обменяю
Куплю
Продам
Продукция и услуги
Новые товары
Бытовые услуги
Строительство и ремонт
Компьютеры и связь
Образование и культура
Красота и здоровье
Отдых и спорт
Транспортные услуги
Разное
Домашние животные
Продам
Куплю
Отдам бесплатно
Приму бесплатно
Услуги
Бюро находок и поиск...
Потеряно
Найдено
Ищу человека
Ищу организацию
Знакомства
КАРТА недвижимости
Заметки
ВИДЕО события
ВИДЕО спорт / отдых
ВИДЕО другое
ВИДЕО избранное
ВИДЕО фотонарезка
ФОТО репортаж
Рассказы о городе
Замечательные люди
Блог
Авторская колонка
Организации города
Музей г.Юбилейного
Городские СМИ
Королёв ТВ
Творческие коллективы
Школа искусств Юбилейного
Форум
Новые сообщения
Участники форума
Консультации
Знакомства
ВИЗИТКИ
Ещё +
Отзывы о городе
Городские опросы
Конкурсы для жителей
Тесты
 Категории
Решения и постановления
[1292]
Администрации города Королёва
Документы
[666]
другие документы
 Реклама
Реклама на сайте
 Файлы
Если у Вас есть электронные версии газет или видео с ТВ, Вы можете прислать их для публикации
 Сохранить в соцсети
Каталог файлов
Главная
»
Файлы
»
Документы
»
Документы
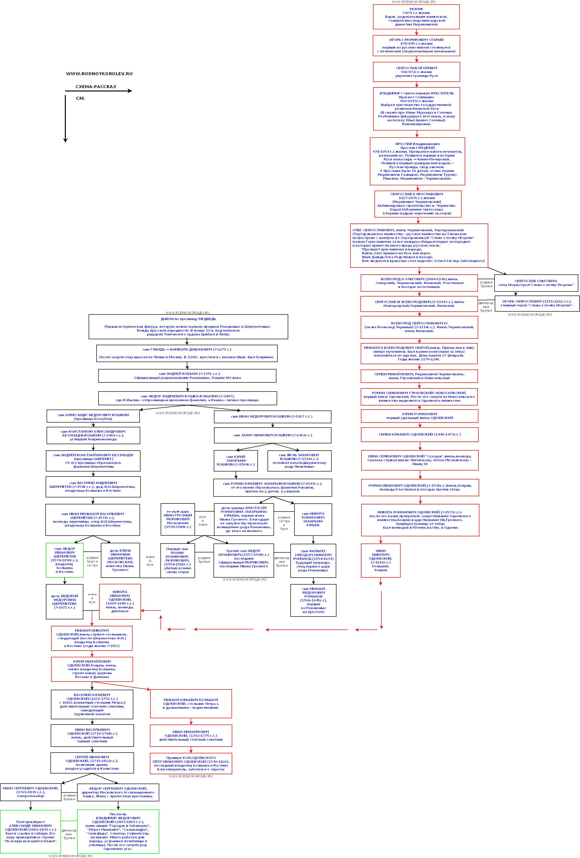
Развернутая схема рода Одоевских
[
Скачать с сервера
(812.1 Kb) ]
28.06.2013, 22:04
Развернутая схема рода Одоевских (автор - rodnoykorolev.narod.ru. Все ровесники - параллельно друг другу. Предки Одоевских-земляков Болшева, выделены красным цветом.)
Файл используется в материале справочной:
http://yubik.net.ru/publ/59-1-0-8120
Развернутая схема рода Одоевских
Категория:
Документы
| Добавил:
Vitayana
Просмотров:
881
| Загрузок:
388
|
Рейтинг:
0.0
/
0
1
2
3
4
5
Всего комментариев:
0
omForm">
Войдите:
Отправить
Похожие файлы:
Схема рода Одоевских
Городской опрос
Чат
Комментарии - Файлы
Статистика
ЮБиК рекомендует
Вверх