Пятница, 24.04.2026, 02:27
 Категории
Решения и постановления [1292]
Администрации города Королёва
Документы [666]
другие документы
 Реклама

Реклама на сайте
 Файлы
 Сохранить в соцсети



Каталог файлов
Главная » Файлы » Документы » Документы

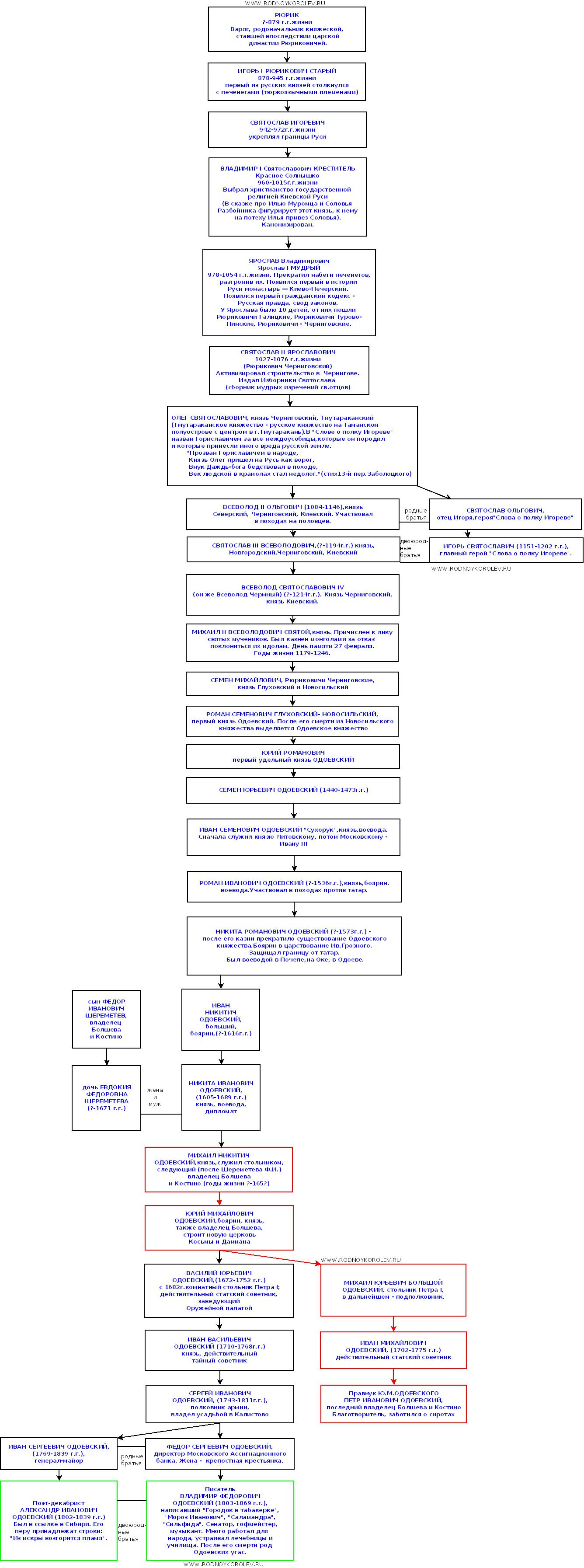
Схема рода Одоевских

[ скачать файл Скачать с сервера (491.1 Kb) ] 28.06.2013, 22:04
Схема рода Одоевских (автор - rodnoykorolev.narod.ru. Предки Одоевских-земляков Болшева, выделены красным цветом.)

Файл используется в материале справочной: http://yubik.net.ru/publ/59-1-0-8120
Категория: Документы | Добавил: Vitayana
Просмотров: 958 | Загрузок: 365 | Рейтинг: 0.0/0

Всего комментариев: 0
omForm">
avatar

Похожие файлы:



  Городской опрос
  Чат
  Комментарии - Файлы
  Статистика
  ЮБиК рекомендует